FH-Münster Institut für Technische Betriebswirtschaft
Internetdienste Ostendorf

TWINJAGO

Webanwendung zur Erstellung von Digitalen Zwillingen, Präsentationen und Dokumentationen.
Visualisierung physischer Objekte, sowie der ein- und ausgehenden Datenströme. Ein Online-Konfigurator für interaktive 3D-Ansichten, Bitmap-Beschilderungen, begleitende digitale Dokumentationen, sowie beschreibender Tooltips und Routings.

Die Fähigkeiten von Twinjago: nach unten scrollen oder direkt die ➡️spielbare Demo erkunden.
Der Zugang zum Admin Bereich gelingt mit dem User XXX und dem Kennwort YYY

Die Bühne

In der Bühne ist eine 3D-Repräsentation ihres Zwillings zu sehen, die mit der Maus gedreht, gezoomed und verschoben werden kann. Bei Überfahren einzelner Teile mit der Maus werden Informationen zu dem Teil eingeblendet.

Die Bauteile können beschriftete Pins haben, die über ein Routing miteinander verdrahtet sind. Das beschränkt sich allerdings nicht auf elektronische Verdrahtungen, sondern kann auch zur Darstellung einer Verrohrung z.B. genutzt werden.

In der Dokumentationsansicht sind alle Informationen abgelegt, die es benötigt, den Zwilling nachzubauen. Eine Liste der Bauteile und eine routingtabelle werden automatisch angezeigt.

Die Bauteile können mit realen Sensoren verknüpft werden, deren Daten an den verknüpften Bauteilen in der 3D Szene angezeigt werden - millisekundenaktuell. Diese werden auch beim Überfahren mit der Maus detaillierter angezeigt.

In der Szene können beliebig viele Bauteile, die mit Sensoren verknüpft sind, per click angepinned und die Sensordaten und deren Verlauf in jüngerer Vergangenheit miteinander vergleichen werden.

Über einen längeren Zeitraum werden die Sensordaten gesammelt und in einem Archiv als CSV Dateien zum Download angeboten. Die Daten der letzten 3 Tage liegen hierbei stündlich vor. Die älteren Sensordaten werden in Tagesfiles zusammengefasst und werden nicht gelöscht.

In dem Archiv gibt es auch eine Funktion, die Daten als Graph über einen längeren Zeitraum anzusehen

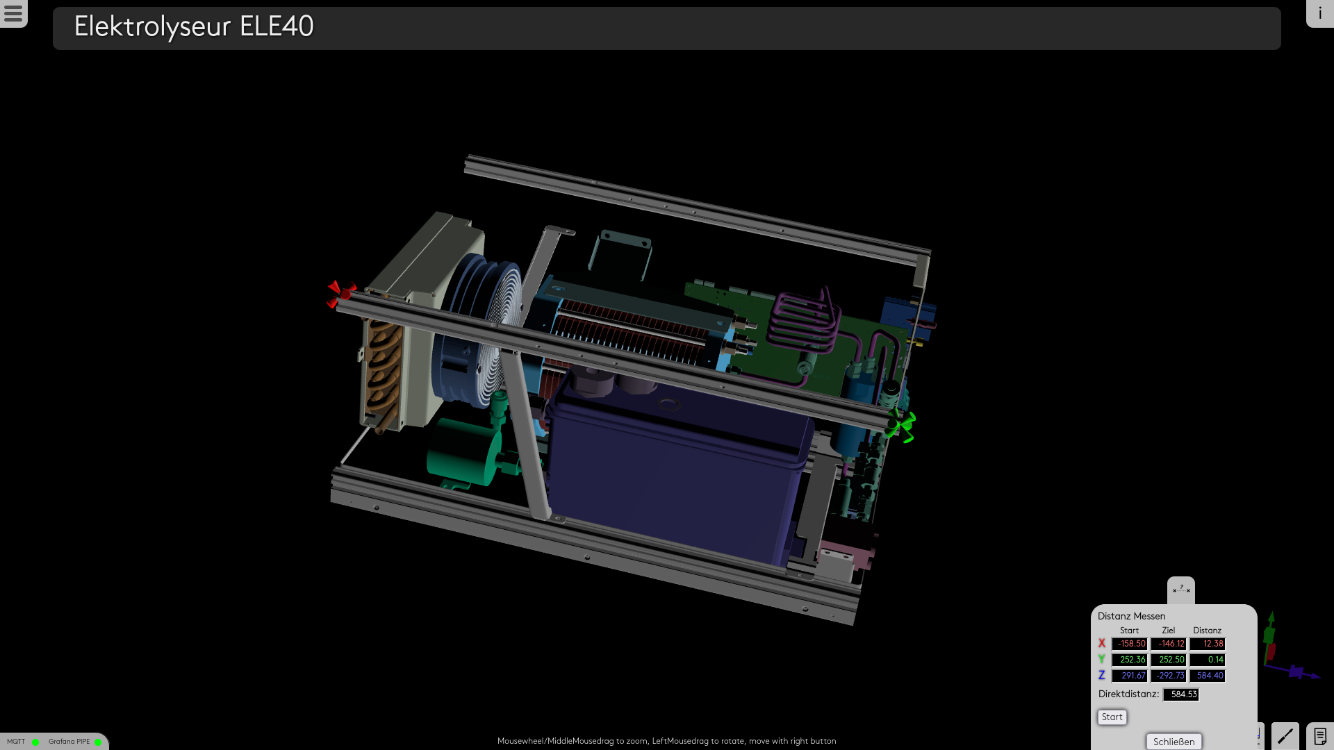
In der 3D-Szene können Abstände gemessen werden. Hierbei kann ein Cursor auf der Oberfläche des Zwillings bewegt werden um Start und Ziel festzulegen. Im Gegensatz zu anderen 3D Programmen geht dies in 2 Schritten - Die Szene kann zwischendurch gedreht werden, um an Flächen heranzukommen, die am Anfang nicht sichtbar sind.

Einem Bauteil mit verknüpftem Sensordevice kann eine Nachricht konfiguriert werden, die per Click auf einen Button am gepinnten Bauteil an den Sensor geschickt wird.

Der Editor

Im Editor werden Twins durch Anordnung und Verknüpfung von Bauteilen (basics) erstellt. Im Twin können Bauteile mit echten Sensoren, die über einen MQTT-Broker angebunden sind, verknüpft werden.

Die Sensordaten werden in der 3D-Szene angezeigt, nachdem die entsprechenden Felder ausgewählt wurden.
Mit der Beschilderungs-Funktion können sehr schnell und einfach nicht nur Schilder, sondern auch Kartenansichten und Straßen realisiert werden.

Die im Twin verwendeten basics werden in einem eigenen Modus erstellt und bearbeitet: Sie werden mit Pins ausgestattet, die sich frei am 3D-Objekt befestigen, färben und beschriften lassen.

Im Twin werden die Pins der Basics für das Routing ausgewählt und in einem separaten Dialog werden die Routen zwischen den Pins definiert.

Die Struktur

Die einzelnen Komponenten von Twinjago und Ihre Struktur.

Die Beteiligten

Prof. Dr. Ralf Ziegenbein
ITB FH-Münster

Markus Gilbert M.Sc.
FH-Münster

Enno Ostendorf
Internetdienste Ostendorf
Paderborn

Das repository

https://github.com/EnnoOstendorf/twinjago
aktuell ist das repository noch private. Bitte wenden Sie Sich an ... für eine Freigabe.